发布时间:2020-12-01
浏览量:1334
在注册海外公司时,注册BVI公司和注册开曼公司究竟区别是什么?该如何选择呢?
BVI和开曼是世界上较为热门的两大离岸公司注册地,许多知名企业也都注册过BVI公司和开曼公司,或者利用BVI和开曼搭建红筹架构在香港上市,BVI和开曼都有着离岸岛屿公司的优势。
那么投资者注册海外公司,在BVI和开曼之间该如何选择呢?先来看看BVI公司和开曼公司各自拥有哪些优势?在哪注册海外公司,更符合未来企业发展的脚步呢?

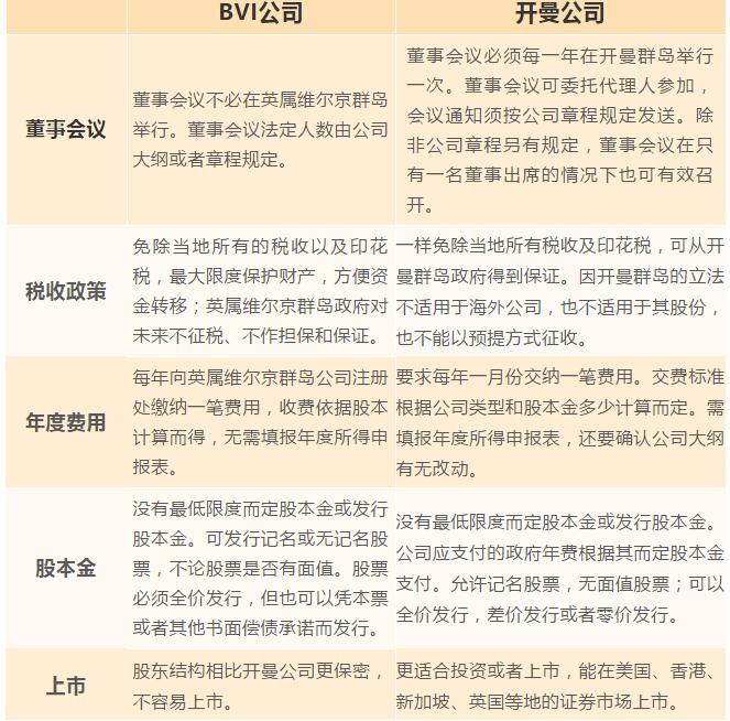
BVI公司和开曼公司该如何选择
可参考以下要点: 1、都不用交税,每年需缴固定的政府年费。开曼公司费用比BVI公司费用高一些。
2、不同的上市地点,选择不同的注册地作为上市主体。
3、考虑当地法规的完备性,开曼更适合做海外基金的,银行的。
4、早期的VIE结构让BVI-Cayman的配套结构被中国的客户所熟悉,Cayman作为上市主体,BVI作为SPV。其实是可以搭配使用的。
5、BVI公司注册费用较低,股东保密性较强。更多情况用于海外税务规划,使得国际声誉低于开曼公司,难以作为海外上市的主体,同时也较难取得离岸银行账户。但由于其较强的避税属性,经常会被用于与开曼公司一起,构成相互持股体系,达到海外上市及进行合理税务规划的双重目的。