发布时间:2020-11-11
浏览量:1786
我们知道,通过“国家企业信用信息公示系统”便可快捷地查询到大陆地区公司的注册信息,但是此系统并不包含在香港注册的公司信息,即香港公司注册后,如何能够查询到。本文将介绍查询香港公司基本信息的办法,以供大家参考。
查询香港公司注册后信息流程
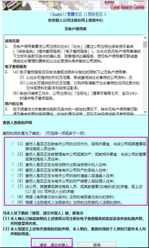
1、打开香港公司查册中心网址https://www.icris.cr.gov.hk/csci/在此查询系统页面点击“非登记使用者”;

2、打开后随意勾选一项:“接受,提交并登入”

3、选择“查阅”列表里(公司名称、公司资料、影像记录、董事索引、押记登记册、取消资格令记录册)项目进行查询。
未注册的公司查询香港公司名称,可在公司名称处输入公司名查询,例如:“搜狐”,查询结果如下。
注意:查阅时请使用繁体中文或者英文。

4、点击“搜狐(香港)有限公司”,可以查询到搜狐公司注册详细信息。
已经注册的香港公司,点击“影像资料”在“公司编号”栏输入公司编号查询完成。


如何获取更加详尽的公司信息?
香港公司注册处免费提供的公司信息非常有限,通常只能让我们了解到该公司的成立日期以及是否解散等。想要了解更加全面的信息,则需要付费查阅、下载此公司的存档文件。按照窗口提示,转至“影像纪录”部分,便可查阅该公司的其它资料,查询人使用Master或Visa卡进行付费便可订购、浏览相关资料。
哪些存档文件需要重点关注?
由于香港公司注册处提供的大多数信息都需要收费阅览,因此从经济的角度出发,在对香港公司做简要调查分析时,可以只着重关注部分存档文件,其中比较有价值的是周年申报表(NAR1)及组织章程大纲及章程细则等。
周年申报表是一份具指明格式的申报表,凡根据《公司条例》(Companies Ordinance)在香港成立为法团的本地公司(即公司公司注册后),均须每年提交一份经一名公司董事或秘书亲笔签署的周年申报表,该表记载着截至申报表制作日期为止的公司资料,例如股本、股东及其持有股本、董事等资料。另外,法团成立表格(NNC1)则记载着着该股份有限公司创立时的股本及最初的股份持有情况、创办成员及其认购股本、首任董事等资料。